

首页 >布展须知 >违规施工及损坏设备扣款标准
第二十四届中国北方国际自行车电动车展览会
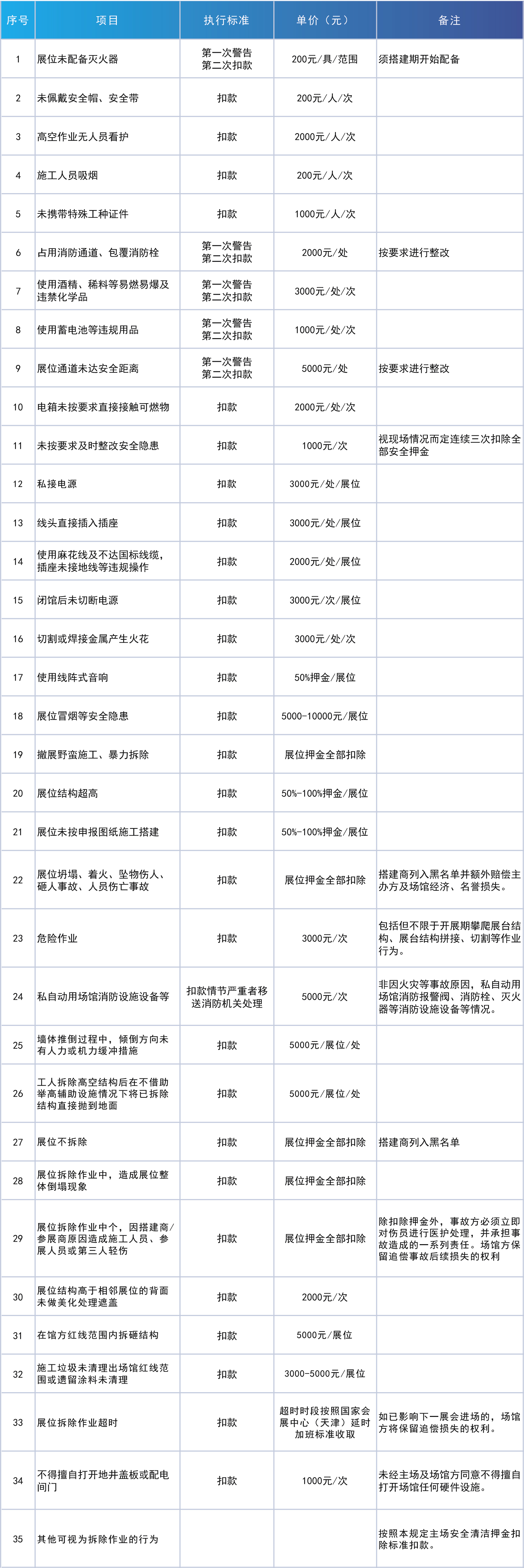
违规施工及损坏设施扣款标准
为保证“第二十四届中国北方国际自行车电动车展览会”的顺利召开,请搭建商认真阅读并严格遵守《特装展位施工安全责任承诺书》以及《参展商手册》的各项规定,以安全第一为宗旨,避免造成展馆设施损坏及人身伤亡事故。
如有任何搭建商违反展会的安全管理规定,搭建单位应依照要求及时作出整改,若发现违规事项未及时整改,展馆监督方有权立刻勒令搭建单位停工整改,必要时将采取断电、派人监督等措施,并参照以下违规事项直接扣除该搭建商搭建押金作为处罚。

注:在搭建或撤展过程中,主场服务商除将按照本扣款标准扣除相应款项外,如造成展馆既有设施、设备的损坏,展馆方将按照《展馆设备设施赔偿价目表》相关标准进行追偿承担赔偿责任。
以上事项敬请各参展商及搭建商相互告知,其他未注明安全事项请参见《特装展位施工安全责任承诺书》《参展商手册》等各项规定。






时间:2026年3月27日- 29日
地点:国家会展中心(天津)






